![]() |
![]() |
|
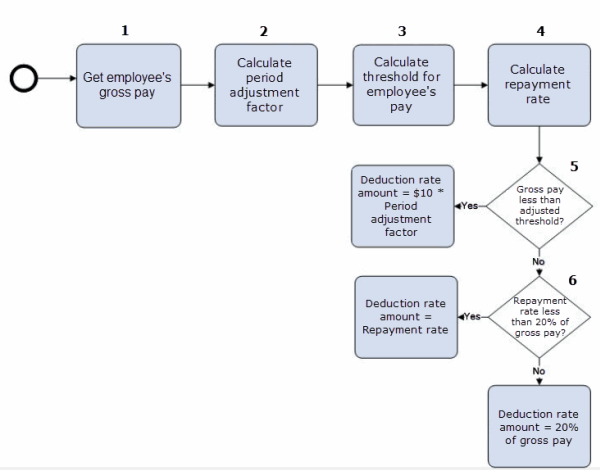
The "A. Arrears payment" calculation method performs the following steps to derive the deduction rate amount:
Number of periods to tax * Weeks on period (such as 4.3333 for monthly employees)
$100 * Period adjustment factor (Step 2)
Employee loan default repayment rate * Number of periods to tax
Deduction rate amount = $10 * Period adjustment factor (Step 2).
If the gross pay (Step 1) is greater than or equal to the adjusted threshold (Step 3), continue to Step 6.
Deduction rate amount = Repayment rate (Step 4)
If the repayment rate (Step 4) is greater than or equal to 20% of the gross pay (Step 1):
Deduction rate amount = 20% of gross pay (Step 1)

|
|
Topic: 38466