Previous page

Next page

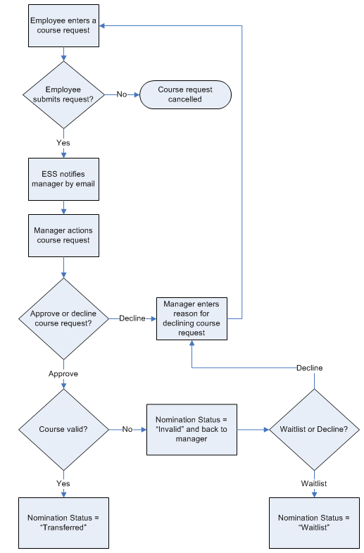
Course Booking Request Process Diagram

The following process diagram explains the course booking request process.

ESS Course booking workflow

Previous page

Next page

Topic: 33362